О компании О компании Написать директору Написать директору

Ваш регион определился как:
Москва и обл.

или
Выберите другой регион

Управленческий учет

Решение предназначено для создания единой системы управленческого учета и консолидации отчетности по всем направлениям деятельности компании.

  • Управление корпоративными финансами в строительной организации
  • Создание реальных прогнозов финансово-хозяйственной деятельности предприятия
  • Формирование БДДС, БДР, ББЛ, операционных бюджетов
  • Контроль за исполнением бюджетов
  • Параллельное ведение управленческого учета по стандартам МСФО и собственным внутренним стандартам, финансовое планирование
  • Консолидация финансовой отчетности по группе компаний
  • Анализ для внесения корректирующих действий и быстрого принятия управленческих решений

Кому подходит БИТ.СТРОИТЕЛЬСТВО/Управленческий учет

Модуль “Управленческий учет” является многофункциональным инструментом для эффективного управления компанией. Программа предназначена для автоматизации бюджетного планирования, анализа и контроля за исполнением бюджетов, предоставления отчетности по МСФО с высокой степенью детализации данных. Является расширенной версией и включает в себя все функциональные возможности модуля “Казначейство и бюджетирование”.

Возможности
  • Вести управленческий учет с аналитикой по объектам, договорам, контрагентам.
  • Вести параллельный управленческий учет по стандартам МСФО, РСБУ и собственным внутренним стандартам.
  • Создавать и актуализировать БДДС, бюджет по балансовому листу и БДР.
  • Планировать финансовую деятельность компании и прогнозировать движение денежных средств.
  • Осуществлять план-фактный анализ исполнения бюджетов по объектам строительства.
  • Формировать отчеты - о доходах и расходах, о движении денежных средств, о дебиторской/кредиторской задолженности и др. - с детализацией сведений до уровня первичной документации.
  • Составлять консолидированную отчетность по группе компаний по различным методикам консолидации.
  • Получать получать ключевые показатели эффективности в наглядном представлении (графики, диаграммы).
  • Визировать платежи и документы в мобильном устройстве.
  • Получать доступ к данным системы из любой точки и визуализировать информацию с помощью Power BI в рамках дополнительной интеграции.

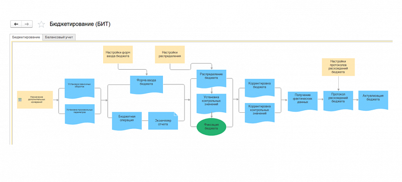
Как работает модуль?

Задачи, которые вы решите с БИТ.СТРОИТЕЛЬСТВО/Управленческий учет

  1. Отказ от устаревших Excel-методик.
  2. Постановка полноценного управленческого учета в организации.
  3. Прогноз движения денежных средств, исключение кассовых разрывов.
  4. Оперативное получение управленческой отчетности, в том числе по стандартам МСФО, в наглядном виде и с необходимой детализацией.
  5. Планирование и оценка финансового результата в разрезе объектов строительства.
  6. Непрерывный контроль данных о финансовом состоянии предприятия.
  7. Разграничение прав на доступ к информации.

Варианты поставки БИТ.СТРОИТЕЛЬСТВО/Управленческий учет Все модули

  • БИТ.СТРОИТЕЛЬСТВО 365

    Облачная поставка 100 000 руб.
    Заказать
  • БИТ.СТРОИТЕЛЬСТВО Проф

    Поставка для 1С:Бухгалтерия 8 ПРОФ 450 000 руб.
    Заказать
  • БИТ.СТРОИТЕЛЬСТВО Корп

    Поставка для 1С:Бухгалтерия 8 КОРП 450 000 руб.
    Заказать

Затрудняетесь с выбором?

Посмотрите БИТ.СТРОИТЕЛЬСТВО вживую! Оформите заявку и оператор свяжется с Вами, чтобы назначить удобное время для проведения бесплатной демонстрации.

Интеграция с Power BI

Мощный инструмент визуализации управленческих данных

  • Возможность работать с данными управленческой системы локально с рабочего стола, с браузера или с мобильного устройства
  • Наглядное и интуитивно понятное представление информации
  • Готовые модели визуализации
  • Помощь в настройке визуализации под задачи клиента
Получить консультацию Заказать

Внедрение БИТ.СТРОИТЕЛЬСТВО

Консультационное внедрение

Вы планируете внедрить продукт полностью своими силами, у вас для этого достаточно ресурсов и компетенций. Воспользуйтесь нашим экспертным опытом для уверенного старта и реализации проекта. Если по ходу проекта возникнут сложности, и вам понадобится экспертная помощь - мы будем рядом.

Типовое внедрение

Для большинства компаний мы рекомендуем наш пакет типового внедрения - быстрый запуск системы в стандартном функционале.

Он включает в себя:

  • предпроектное обследование
  • моделирование — сравнение текущих бизнес-процессов с типовым функционалом решения
  • внедрение, в том числе: перенос данных, интеграцию с текущей IT-архитектурой, настройку ролей и прав
  • запуск в опытно-промышленную эксплуатацию

Проектное внедрение

Если у вас сложные и уникальные бизнес-процессы, вы работаете на крупном предприятии или в холдинге, то вам необходим полный проект комплексной автоматизации.

Наши эксперты и консультанты по БИТ.СТРОИТЕЛЬСТВО помогут на всех этапах подготовки, оценки, обоснования и защиты проекта. Мы выполняем проекты с наилучшими показателями надежности и качества.

Наши клиенты

Автоматизация регламентированного и оперативного учета в компании «ПромГражданСтрой» с помощью БИТ.СТРОИТЕЛЬСТВО

Построение и автоматизация процессов управления ресурсами в компании «ЛИИС Инженерные решения

Многопрофильная компания «Интеко»

Компания «Интеко» 21 год на рынке недвижимости. За все время присутствия на рынке компания завершила более 80 девелоперских проектов и построила более 7 млн. кв. м. недвижимости.
Подробнее

Группа "Эталон" - одна из крупнейших корпораций в сфере девелопмента и строительства в России

Группа «Эталон» основана в 1987 году. Сегодня компания является одной из крупнейших корпораций в сфере девелопмента и строительства в России. Компания реализует проекты жилой недвижимости для среднего класса в Санкт-Петербурге, а также в Москве и Московской области.
Подробнее

Попробуйте программу в действии прямо сейчас, заказав бесплатную демонстрацию

Я даю Согласие на обработку персональных данных в соответствии с Политикой Конфиденциальности

* - поля, обязательные для заполнения